Architecture
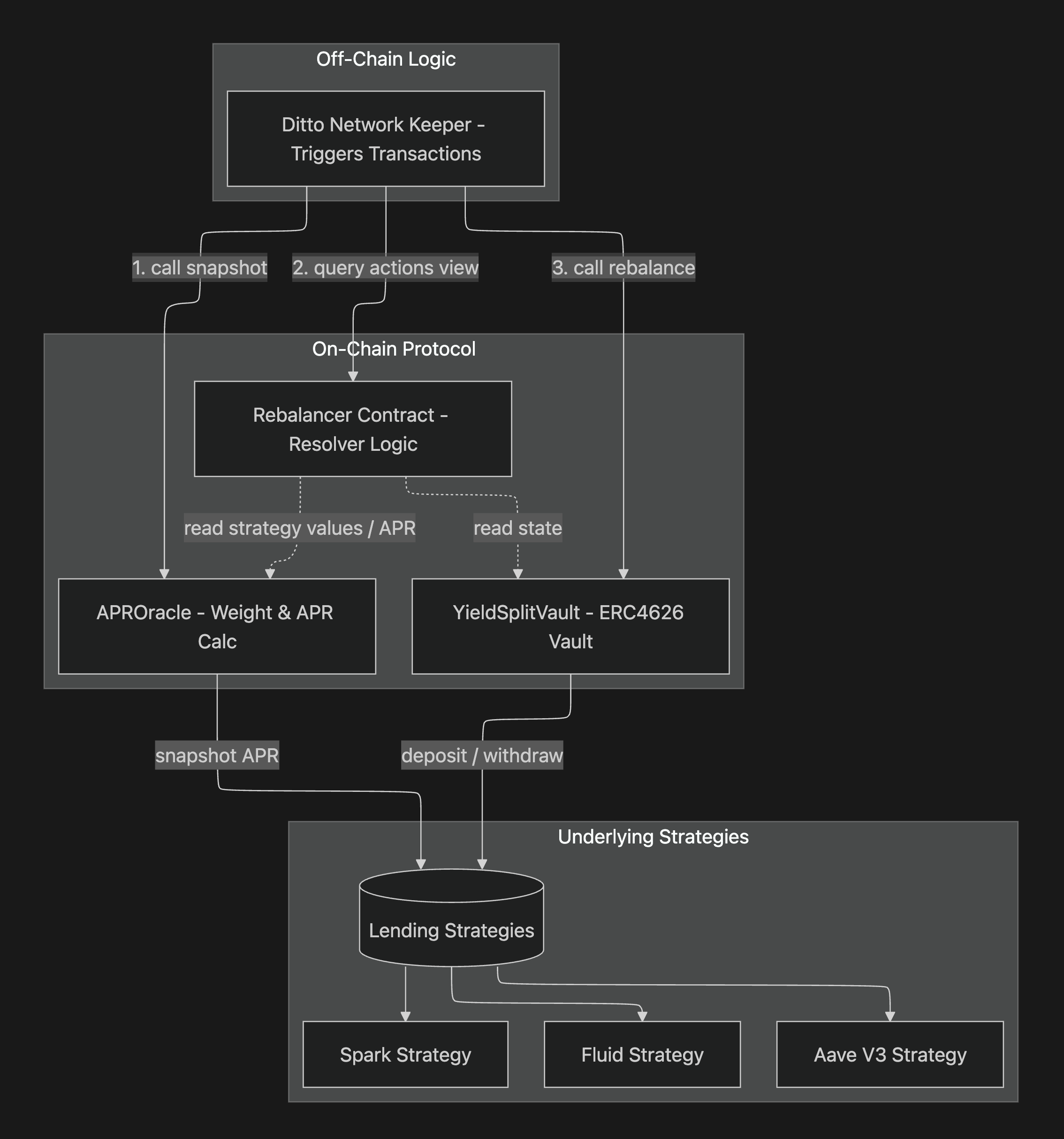
The system operates on a trust-minimized architecture separating Decision Making from Execution:
Ditto Keeper (Off-chain): Monitors yield opportunities 24/7.
APR Oracle (On-chain): Snapshots realized APRs from underlying protocols to prevent manipulation.
Rebalancer (On-chain): A stateless contract that calculates the optimal split of funds to maximize APY.
Vault (ERC-4626): Atomically executes deposits/withdrawals across strategies.
Security Measures
Non-Custodial: User funds are held in the smart contract, never by Ditto or the integrator.
Atomic Execution: Rebalances happen in a single transaction.
Slippage Protection: The vault snapshots Total Value Locked (TVL) before and after every rebalance.
Reward Debt Model: Protocol fees are minted exclusively from yield. The principal deposit is never touched.

Last updated

